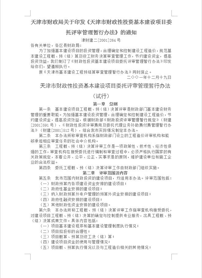
天津广正建设项目咨询股份有限公司以“融合社会资源,实现企业价值”为理念,肩负持续主推天津城市化进程的历史使命,优化资源,集约发展,成为构筑天津城市发展的一支重要力量。
“广正服务,天天进步”,卓越务实、开拓进取的广正人,秉持“客观、高效、科学、严谨、创新”的工作态度,以不断进取的专业精神,竭诚为客户提供全方位、高品质的服务,以满腔的热忱为实现“立足本土,走向世界“的发展战略目标而奋进,描绘出新时代中国城市发展波澜壮阔的宏伟篇章。
产业规划、项目策划、前期咨询、评审、评估与评价、课题研究
全过程造价、工程量清单控标价、投资估算、设计概算、工程预算、结算及其审核
工程建设、中央投资、政府采购、机电产品国际招标
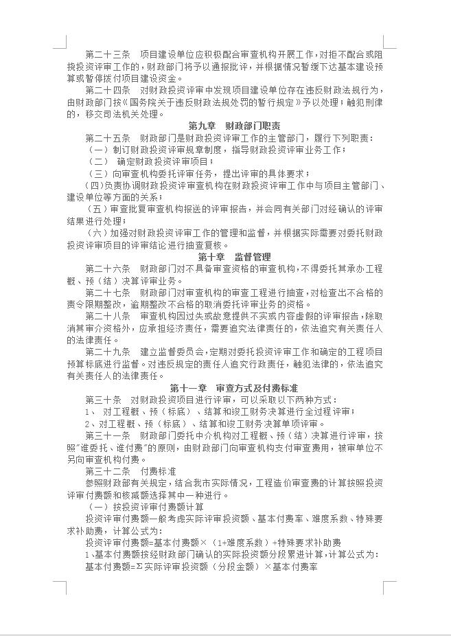
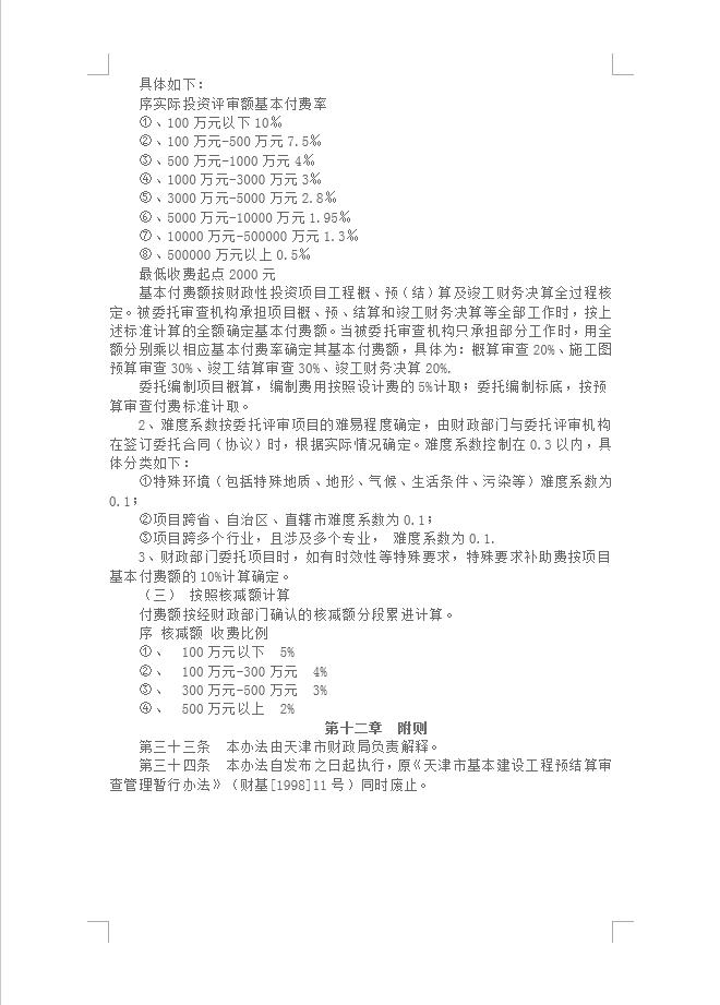
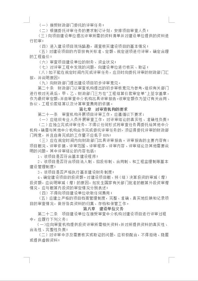
全过程项目管理、代理前期手续、施工代建、工程竣工项目管理