国家发展改革委公布《必须招标的工程项目规定》
经国务院批准,近日,国家发展改革委印发《必须招标的工程项目规定》(国家发展改革委令第16号),大幅缩小必须招标的工程项目范围。这是招标投标领域落实党的十九大和十九届二中、三中全会精神,深化“放管服”改革的重要举措,有助于扩大市场主体特别是民间投资者的自主权,减轻企业负担,激发市场活力和创造力。
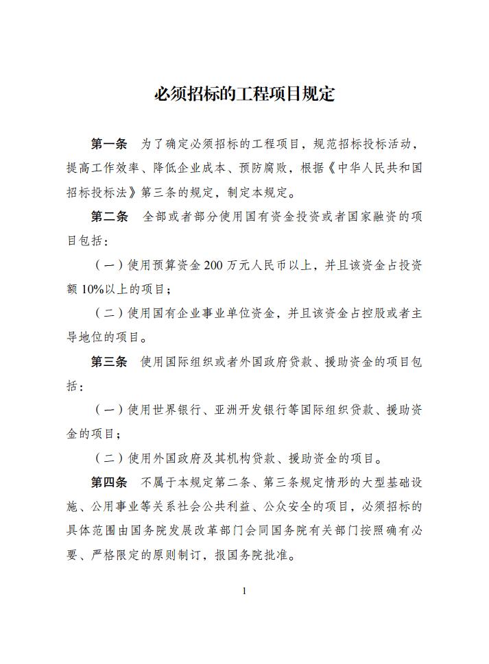
根据《招标投标法》规定,2000年原国家发展计划委报经国务院批准发布《工程建设项目招标范围和规模标准规定》(国家发展计划委第3号令,以下简称3号令),明确了必须招标的工程项目的具体范围和规模标准。3号令颁布实施以来,我国形成了较为完善的强制招标制度体系,对促进招标投标制度的推广应用,规范招标投标行为,保障公平竞争,提高招标采购质量效益,预防惩治腐败发挥了积极作用。随着我国经济社会不断发展和改革持续深化,3号令在施行中逐步出现范围过宽、标准过低的问题。同时,各省区市根据3号令规定,普遍制定了本地区必须招标项目的具体范围和规模标准,不同程度上扩大了强制招标范围,并造成了规则不统一,进一步加重了市场主体负担。
针对上述问题,国家发展改革委会同国务院有关部门对3号令进行了修订,形成了《必须招标的工程项目规定》,报请国务院批准后印发,2018年6月1日起正式实施。主要修改了三方面内容:一是缩小必须招标项目的范围。从使用资金性质看,将《招标投标法》第3条中规定的“全部或者部分使用国有资金或者国家融资的项目”,明确为使用预算资金200万元人民币以上,并且该资金占投资额10%以上的项目,以及使用国有企事业单位资金,并且该资金占控股或者主导地位的项目。从具体项目范围看,授权国务院发展改革部门会同国务院有关部门按照确有必要、严格限定的原则,制订必须招标的大型基础设施、公用事业等关系社会公共利益、公众安全的项目的具体范围,报国务院批准。目前,国家发展改革委已会同有关部门形成相关具体范围草案,与3号令相比作了大幅缩减,拟报国务院批准后,于《必须招标的工程项目规定》正式实施前发布。二是提高必须招标项目的规模标准。根据经济社会发展水平,将施工的招标限额提高到400万元人民币,将重要设备、材料等货物采购的招标限额提高到200万元人民币,将勘察、设计、监理等服务采购的招标限额提高到100万元人民币,与3号令相比翻了一番。三是明确全国执行统一的规模标准。删除了3号令中“省、自治区、直辖市人民政府根据实际情况,可以规定本地区必须进行招标的具体范围和规模标准,但不得缩小本规定确定的必须进行招标的范围”的规定,明确全国适用统一规则,各地不得另行调整。
下一步,国家发展改革委将会同国务院有关部门,做好《必须招标的工程项目规定》贯彻实施工作,组织清理与《必须招标的工程项目规定》不一致的规定,使简政放权的效果落到实处。同时,进一步创新完善招标投标制度,加快修订《招标投标法》,更好发挥招标投标竞争择优的作用,促进经济社会持续健康发展。




































